2018年11月19日下午,校学术委员会会议在第一会议室召开。校学术委员会副主任委员、委员14人参加了会议。全卫强副院长、科研处董灵光处长及科研处工作人员列席会议。受校学术委员会主任委员委托,会议由全卫强副院长主持。
首先,全卫强副院长阐明会议主旨和议题。随后,科研处董灵光处长向学术委员会作了2018年我校科技成果奖申报工作报告,并提出授奖建议。经过学术委员会委员质疑,科研处工作人员答复;学术委员会委员投票并计票,产生出我校2018年度校级科技成果奖授奖结果。最后,全卫强副院长宣布了学术委员会评审结果。
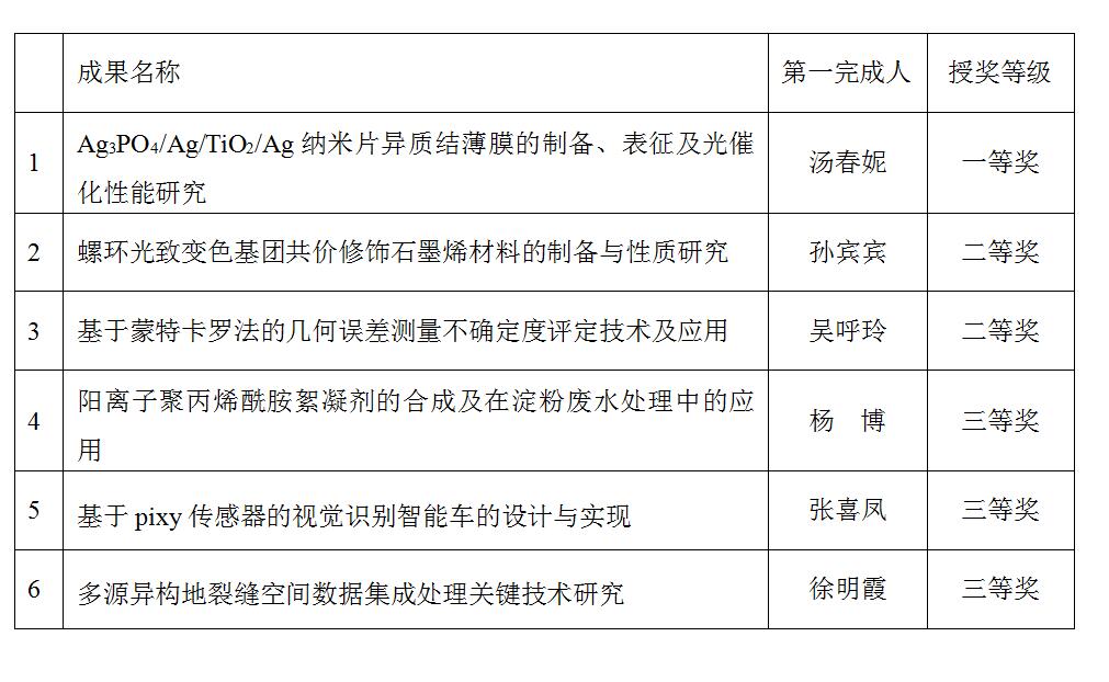
2018年我校科技成果奖授奖成果6项,其中一等奖1项,二等奖2项,三等奖3项。


文/图 科研处 孙宾宾 编辑/邓嘉琪