
中国“互联网+”大学生创新创业大赛已连续举办5届,累计参赛人数超过800万,项目团队超过100万,大赛覆盖100多个国家和地区,已成为全球影响最大的赛事活动之一。为进一步推动职业教育,2019年教育部将职业教育从高教主赛道中在第五届“互联网+”大学生创新创业大赛单独设置,为职业教育大展身手提供了难得机遇。
第五届“互联网+”大学生创新创业大赛陕西赛区自2019年4月份启动以来,我校参赛项目达680余项,参赛学生突破3000余人,经网络初审、会议评审、路演答辩、评委会评等环节,评选出校赛职教赛道金奖10项、银奖15项、铜奖20项,“青年红色筑梦之旅”赛道金奖3项、银奖3项、铜奖3项,优秀组织单位4个,优秀指导教师13名。
我校承办了第五届“互联网+”大学生创新创业大赛陕西赛区训练营第三期,来自全国高校创新创业投资服务联盟、中国教育创新校企联盟、工信部高校中小企业创新就业实践基地、海源资本、创源资本、北京璞宸投资公司、北京天鑫财富投资公司、江苏零界医疗管理服务有限公司的8位专家和来自陕西各高职院校的60个项目团队参加此次训练营。参训营按照参赛类别分为6组进行汇报和专家一对一辅导,专家在对项目予以肯定的同时,对项目提出指导性意见,帮助项目在定位、需求、PPT准备、路演答辩等方面进行了完善。
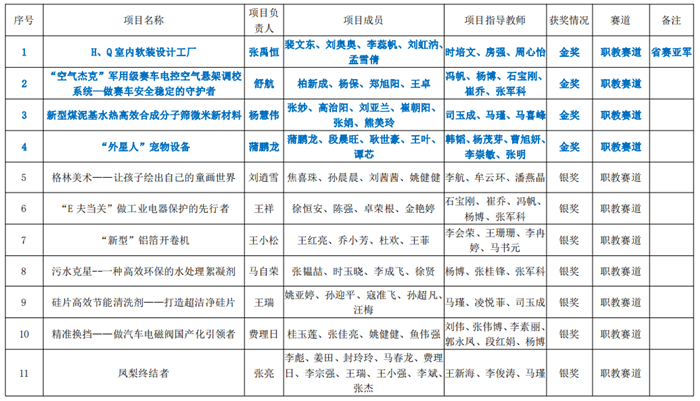
在校赛和第三期训练营的基础上,我校推荐了22个项目参加省赛,最终获金奖5项、银奖6项、铜奖6项,获“高校集体奖”,获奖项目位居全省高职院校第一,“HQ室内软装设计工厂”项目获得陕西赛区职教赛道亚军。我校获第五届中国“互联网+”大学生创新创业大赛陕西赛区省级复赛(职教赛道) 高校集体奖。
第五届“互联网+”大赛陕西赛区复赛 获奖项目统计表


文/图 教务处 郗伟 编辑/邓嘉琪