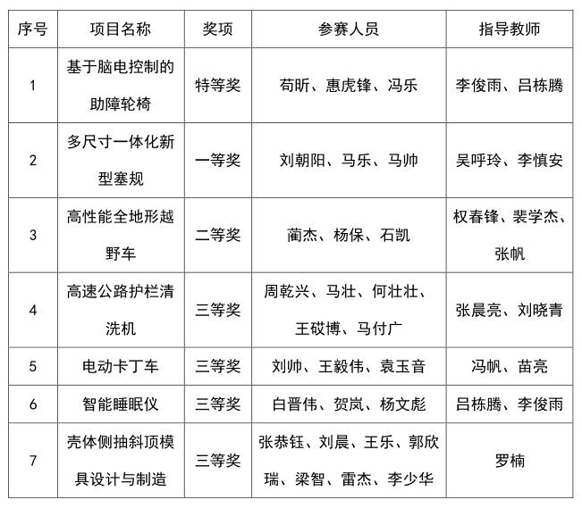
5月28日,由共青团陕西省委员会、中共陕西省委教育工委、陕西省科学技术协会、陕西省科学技术厅、陕西省社会科学院、陕西省学生联合会、西安高新区管委会主办,西北工业大学承办的第12届西安高新“挑战杯”陕西省大学生课外学术科技作品竞赛终审决赛圆满落幕。我校师生共18个参赛项目脱颖而出,代表学校参加此项赛事省级比赛,经过层层角逐、激烈竞争,最终荣获特等奖(全省高职唯一)1项、一等奖1项、二等奖1项和三等奖4项。我校荣获“优秀组织奖”。

近年来,我校在共青团创新创业工作中屡获肯定,连续两年荣获陕西省高校共青团工作“大学生创新创业工作先进单位”光荣称号,并在校团委的认真筹备、广泛动员、积极组织中,在此项大赛中屡获佳绩,望广大青年都能积极参与进来,不仅培养自己自主学习,独立思考,敢于创新的能力,更是为自己以后的工作就业、前途发展,奠定良好的基础。争取在今后的“挑战杯”大赛中更上一层楼,为校争光的同时,拓展学生视野,积累科技创新果实。

我校在本次大赛获优秀组织奖

优秀组织奖奖牌

我校李俊雨(左一)、吕栋腾(右一)老师指导的参赛作品获特等奖

特等奖荣誉证书
文/图 团委 陈鹏翔 编辑/宣传部 郭辉