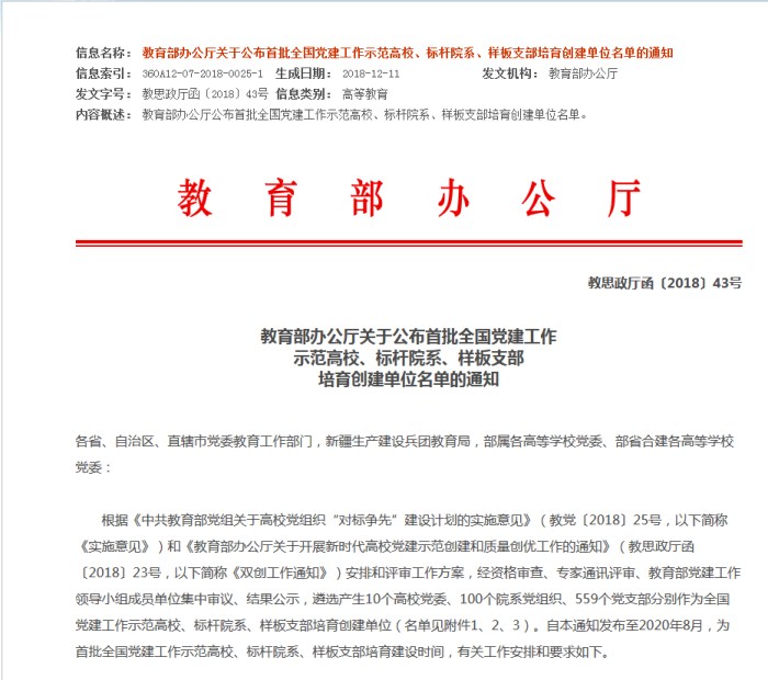
近日,教育部公布了首批全国党建工作示范高校、标杆院系、样板支部培育创建单位名单,我校新利体育官方网站党委学团思政党支部获批“全国党建工作样板支部”培育创建单位。
2018年7月,教育部面向全国高校首批培育创建党建工作示范高校、党建工作标杆院系、党建工作样板支部。此次培育创建是为深入贯彻落实习近平新时代中国特色社会主义思想和党的十九大精神,按照新时代党的建设总要求,以点带面发挥引领带动作用,推动全国高校各级党组织全面进步全面过硬,推动全国高校党建质量全面创优全面提升。
我校党委高度重视此项工作,各基层党组织积极响应、深入挖掘、提炼成果,并进行了申报,学校党委按要求组织了评审并向上级推荐。经资格审查、专家通讯评审、教育部党建工作领导小组成员单位集中审议、结果公示,遴选产生了10个高校党委、100个院系党组织、559个党支部分别作为全国党建工作示范高校、标杆院系、样板支部培育创建单位。我校新利体育官方网站党委学团思政党支部最终入选。
近年来,学团思政党支部扎实开展基层组织建设、思想政治工作以及党员队伍建设等工作,创新学习实践的载体,在志愿者服务、思想教育等方面形成了特色和品牌,党支部的组织力、战斗力得到明显加强,党员的先锋模范作用进一步凸显。
下一步,学校党委将进一步完善体制机制,给予“党建工作样板党支部”培育以及“教师党支部书记双带头人工作室”建设充分的保障、支持和指导,高标准完成培育建设任务。此外,学校将以本次“全国党建工作样板支部”培育创建为契机,全面推动我校师生党支部建设和教师党支部书记“双带头人”培育工作,进一步推广经验、形成示范带动效应,为引领和带动高校党建和思想政治工作质量提升作出应有的贡献。





文/图 组织部 张鹏 编辑/邓嘉琪