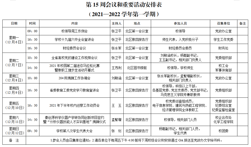
第15周会议和重要活动安排表(2021—2022学年第一学期)

作者:裴学杰 编辑:张岩 时间:2021-12-07 点击:

关闭

扫一扫分享本页

电话:029-81481188(党政办公室)81481111(招生办公室) 81480005(传真)

地址:西安市鄠邑区人民路8号 邮编:710300

建设与运维:网络中心

版权所有 18新利苹果客户端电话:029-81481188(院办)81481111(招生)备案号:陕ICP备06002608号陕公网安备:61012502000138号

总访问量:本月访问量:今日访问量:

Baidu
map