关于2024年陕西省高校教师岗前培训暨教师资格教育基础理论知识培训报名人员的公示
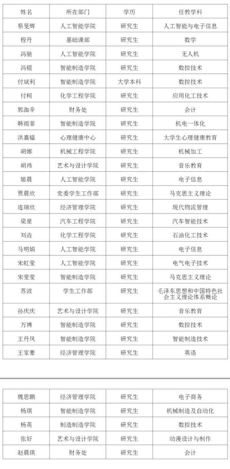
根据陕西省高等学校师资培训中心、陕西省教师资格认定指导中心《关于2024年陕西省高校教师岗前培训暨教师资格教育基础理论知识培训报名及工作安排的通知》(陕师培〔2024〕2号)要求,我校已完成2024年陕西省高校教师岗前培训暨教师资格教育基础理论知识培训报名审核工作,现将报名人员名单予以公示(具体名单见附件)。
公示期为2024年9月27日至9月30日。
公示期内如有异议,请与陕西省高等学校师资培训中心联系,高师中心将对反映问题进行核实查证,并为反映者保密。以个人名义反映情况的,请提供真实姓名、联系方式和反映事项证明材料等;以单位名义反映情况的,请提供单位真实名称(加盖公章)、联系人、联系方式和反映事项证明材料等,否则不予受理。
联系电话:029-88308725;029-88309002。
电子邮箱:spzx@nwu.edu.cn。
附件:2024年陕西省高校教师岗前培训暨教师资格教育基础理论知识培训报名人员公示名单
18新利苹果客户端
2024年9月27日
附件
2024年陕西省高校教师岗前培训暨教师资格教育基础理论知识培训报名人员公示名单
