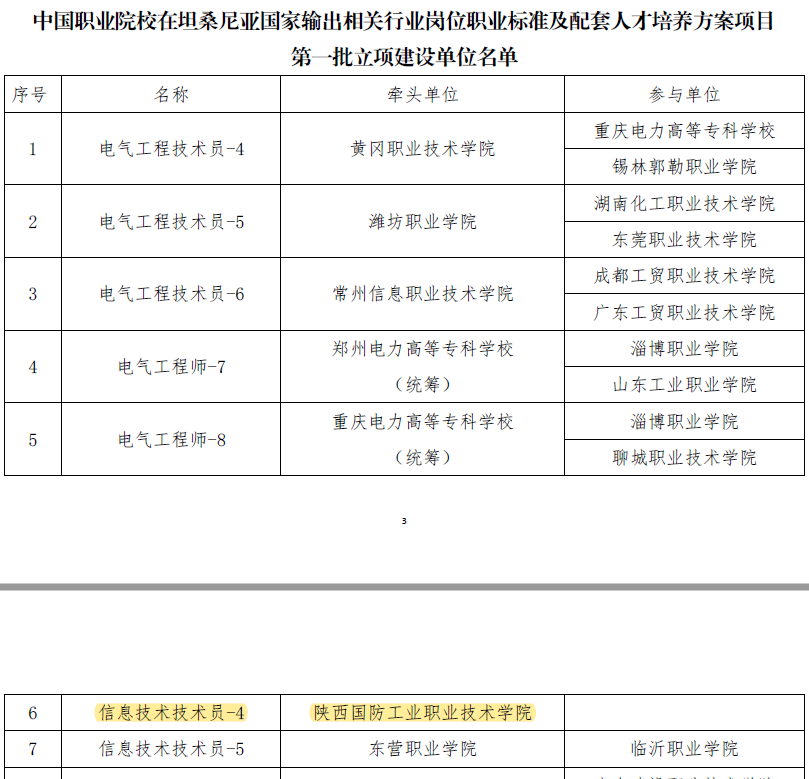
6月2日,中非职业教育联盟公布《关于遴选中国职业院校关于公布中国职业院校在坦桑尼亚国家输出相关行业岗位职业标准及配套人才培养方案项目第一批立项建设单位的通知》(中非职教函【2022】7号)。继5月29日答辩之后,经专家评审,我校申报的信息技术技术员NTA-4、汽车工程技术员NTA-4项目成功立项。


此次项目的立项,切实贯彻了国家服务“一带一路”沿线国家建设,教育“走出去”战略。接下来,学校将以项目建设为抓手,推进“双高计划”建设,提高教学质量和人才培养质量,在服务“一带一路”沿线国家建设过程中打造职业教育品牌项目。
随后,中非职教联盟将择机举办项目启动大会,与坦桑尼亚国家职业教育委员会共同制定项目实施计划。届时,我校将与联盟及坦桑尼亚职业教育委员会各相关专业委员会积极沟通,制定详细项目实施方案、建立专项工作小组,高质量的完成项目建设。
相信在不久的将来,两套具有中国职业技能标准、陕西国防学院特色的人才培养方案将在坦桑尼亚国家职业院校推广使用。
(文/图 国际交流处 辛太隆 编辑/邓嘉琪)