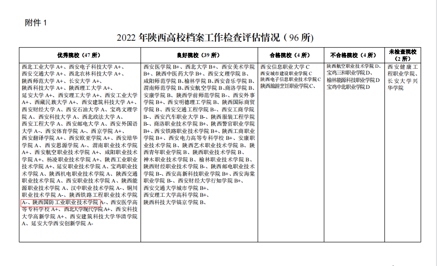
6月26日,陕西省教育厅印发《陕西省教育厅办公室关于2022 年陕西高校档案工作检查结果的通报》(陕教秘办〔2023〕1号),全省高校档案检查工作每五年开展一次,本次检查评出陕西高校档案工作优秀学校47所,良好学校39所,合格学校4所,不合格学校4所;评出陕西高校档案工作先进工作者76名。我校在全省94所高校中脱颖而出,荣获“优秀”等次,牛莉侠荣获陕西高校档案工作先进工作者荣誉称号。



近年来,我校高度重视档案工作,党政办公室坚持贯彻落实习近平总书记对档案工作的重要批示精神,围绕学校中心,服务大局,充分发挥档案的“存凭留史,资政育人”功能,在制度建设、规范化管理、数字化保存、信息化利用等方面取得了新的进展,在提升治理能力现代化方面取得了阶段性成果。
党政办公室将以此为契机,大力开展档案信息化建设,加快传统载体数字化,尽快完成综合档案管理系统与OA系统及其他业务系统有效对接,围绕学校“为师生群众办实事”等工作不断提升档案工作治理能力,继续推进档案工作向更高质量迈进,为把学校建设成为特色鲜明的高水平院校提供更优质高效的档案服务。
(文/图 党政办 吴宗卓 编辑/邓嘉琪)